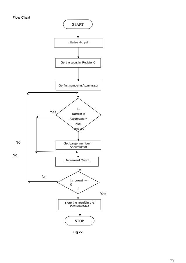
Program For Division Of Two 8-Bit Numbers In 8085
Posted By admin On 25.09.19Пяточные шпоры народные рецепты. Уважаемые друзья! Источником всего видеоконтента, в том числе проигрывающегося на страницах ресурса androidmafia.ru, является сторонний видео ресурс, а именно общедоступный видеохостинг YouTube.com, предоставляющий открытый доступ к своему видеоконтенту (используя открытую и общедоступную технологию video API3 youtube.com)!
Проблемы с авторскими правами Если вам принадлежат авторские права на данное видео, которое было загружено без вашего согласия на YouTube.com, перейдите на страницу этого видео сайта YouTube.com, нажмите на ссылку под проигрывателем Ещё - 'Пожаловаться' - 'Нарушение моих прав' и в выпадающем меню, выбирите, что именно нарушается и нажмите кнопку 'Отправить'. Перейти на страницу этого видео Неприемлемый контент Чтобы сообщить о неприемлемом видео, перейдите на YouTube, нажмите на ссылку под проигрывателем Ещё - 'Пожаловаться' и выбирите в 'Сообщить о нарушении' что именно вас не устраиваеи в этом видео. Подробнее о наших правилах читайте в Условиях использования. Перейти на страницу этого видео Вернуться к просмотру. Видео онлайн Скачать видео и вырезать мп3 - у нас это просто!
Program for Division using 8085 microprocesso. Добавлено: 2 мес. Assembly language program Subtraction of Two. Добавлено: 2 год. Rr-Tution 2 год. Division of Two 8 Bit Numbers in 8085 Microp. Program for Division using 8085 microprocessor (8 bit division/ program for Division ) - Продолжительность: 11:33 Videh 2 415 просмотров. Program for adding any two hexadecimal numbers present in memory. ► 8 Bit and 16 Bit Add, Sub, Multiply and Division using 8085 Microcontroller. Все видео пользователя: rr-Tution. Просмотров: 93128. Assembly language program for multiplication of two 8-bit binary number.


Наш сайт - это отличный инструмент для развлечений и отдыха! Вы всегда можете просмотреть и скачать онлайн-видео, видео приколы, видео скрытой камеры, художественные фильмы, документальные фильмы, любительское и домашнее видео, музыкальные клипы, видео про футбол, спорт, аварии и катастрофы, юмор, музыка, мультфильмы, аниме, сериалы и многие другие видео совершенно бесплатно и без регистрации.
Конвертировать это видео в mp3 и другие форматы: mp3, aac, m4a, ogg, wma, mp4, 3gp, avi, flv, mpg и wmv. Онлайн Радио - это радиостанции на выбор по странам, стилям и качеству. Онлайн Анекдоты - это популярные анекдоты на выбор по стилям. Порезка mp3 на рингтоны онлайн. Конвертер видео в мп3 и другие форматы. Онлайн Телевидение - это популярные TV каналы на выбор. Вещание телеканалов производится абсолютно бесплатно в режиме реального времени - эфир онлайн.